Understand Flink
Apache Flink® is a distributed stream processing system that executes streaming applications across compute resources. Confluent Platform for Apache Flink is Confluent’s distribution of Flink integrated with Confluent Platform.
Flink requires effective allocation and management of compute resources and integrates with common cluster resource managers. You can deploy Confluent Platform for Apache Flink with Kubernetes using Confluent Manager for Apache Flink (CMF) as the central management component. To learn more, see Install Confluent Manager for Apache Flink with Helm.
This section contains an overview of Flink’s architecture and describes how its main components interact to execute applications and recover from failures.
Flink cluster anatomy
The Flink runtime consists of two types of processes: a JobManager and one or more TaskManagers.
The JobManager coordinates the distributed execution of a Flink Application. With Confluent Platform for Apache Flink, you deploy in Kubernetes application mode, and there is a one-to-one mapping between an Application and a Flink cluster.
The TaskManagers (also called workers) execute the tasks of a dataflow, and buffer and exchange the data streams. There must always be at least one TaskManager. The smallest unit of resource scheduling in a TaskManager is a task slot. The number of task slots in a TaskManager indicates the number of concurrent processing tasks. Note that multiple operators may execute in a task slot. Each TaskManager is a JVM process.
Flink Applications and Environments
A Flink application in Confluent Platform for Apache Flink is any user program that contains a Flink job, along with some configuration. The execution of the job occurs in an environment, which provides provides namespace isolation and default settings that apply to all applications.
In Confluent Platform for Apache Flink, there are APIs to create and update both applications and environments. For more information, see Applications, Environments, and Client and APIs for Confluent Manager for Apache Flink Overview.
API abstraction levels in Flink
Flink offers different levels of abstraction for developing streaming/batch applications. The following image shows the Flink API levels.

Following is a description of the Flink APIs:
SQL provides the highest level of abstraction for Flink. This abstraction is similar to the Table API both in semantics and expressiveness, but represents programs as SQL query expressions. The Flink SQL abstraction interacts with the Table API, and SQL queries can be executed over tables defined in the Table API. For more about Flink SQL, see Deploy and Manage Statements in Confluent Manager for Apache Flink.
The Table API is a declarative DSL centered around tables, which may be dynamically changing tables (when representing streams). The Table API follows the (extended) relational model: Tables have a schema attached, similar to tables in relational databases, and the Table API provides comparable operations, such as select, project, join, group-by, aggregate, and more. Table API programs declaratively define what logical operation should be done rather than specifying exactly how the code for the operation looks. Though the Table API is extensible by various types of user-defined functions, it is less expressive than the Core APIs, and more concise to use, meaning you write less code. In addition, Table API programs go through an optimizer that applies optimization rules before execution. You can seamlessly convert between tables and DataStream APIs enabling programs to mix the Table API with the DataStream API.
The DataStream API offers the common building blocks for data processing, like various forms of user-specified transformations, joins, aggregations, windows, state, etc. Data types processed in the DataStream API are represented as classes in the respective programming languages. In addition, you can also use the lower-level Process Function operation with the DataStream API, so it is possible to use the lower-level abstraction when necessary.
The lowest level of abstraction offers stateful and timely stream processing with the Process Function operator. The
ProcessFunctionoperator, which a part of the DataStream API, enables users to freely process events from one or more streams, and provides consistent, fault tolerant state. In addition, users can register event time and processing time callbacks, allowing programs to realize sophisticated computations. In practice, many applications don’t need the low-level abstractions offered by the Process Function operation, and can instead use the DataStream API for bounded and unbounded streams.The DataSet API has been deprecated.
Stream processing
Streams are the de-facto way to create data. Whether the data comprises events from web servers, trades from a stock exchange, or sensor readings from a machine on a factory floor, data is created as part of a stream.
When you analyze data, you can either organize your processing around bounded or unbounded streams, and which of these paradigms you choose has significant consequences.

Batch processing describes processing a bounded data stream. In this mode of operation, you can choose to ingest the entire dataset before producing any results. This makes it possible, for example, to sort the data, compute global statistics, or produce a final report that summarizes all of the input.
Stream processing, involves unbounded data streams. Conceptually, at least, the input may never end, and so you must continuously process the data as it arrives.
A Confluent Platform for Flink application can consume real-time data from streaming sources like message queues or distributed logs, like Apache Kafka®. But Flink can also consume bounded, historic data from a variety of data sources. Similarly, the streams of results being produced by a Flink application can be sent to a wide variety of systems that can be connected as sinks.
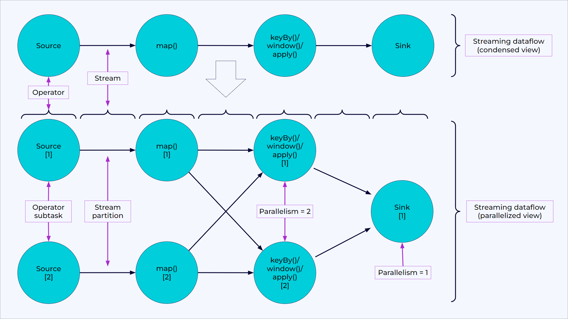
Parallel dataflows
Programs in Flink are inherently parallel and distributed. During execution, a stream has one or more stream partitions, and each operator has one or more operator subtasks. The operator subtasks are independent of one another, and execute in different threads and possibly on different machines or containers.
The number of operator subtasks is the parallelism of that particular operator. Different operators of the same program may have different levels of parallelism.

A parallel dataflow in Flink with condensed view (above) and parallelized view (below).
Streams can transport data between two operators in a one-to-one (or forwarding) pattern, or in a redistributing pattern:
One-to-one streams (for example between the Source and the map() operators in the figure above) preserve the partitioning and ordering of the elements. That means that subtask[1] of the map() operator will see the same elements in the same order as they were produced by subtask[1] of the Source operator.
Redistributing streams (as between map() and keyBy/window above, as well as between keyBy/window and Sink) change the partitioning of streams. Each operator subtask sends data to different target subtasks, depending on the selected transformation. Examples are keyBy() (which re-partitions by hashing the key), broadcast(), or rebalance() (which re-partitions randomly). In a redistributing exchange the ordering among the elements is only preserved within each pair of sending and receiving subtasks (for example, subtask[1] of map() and subtask[2] of keyBy/window). So, for example, the redistribution between the keyBy/window and the Sink operators shown above introduces non-determinism regarding the order in which the aggregated results for different keys arrive at the Sink.
Timely stream processing
For most streaming applications it is very valuable to be able re-process historic data with the same code that is used to process live data - and to produce deterministic, consistent results, regardless.
It can also be crucial to pay attention to the order in which events occurred, rather than the order in which they are delivered for processing, and to be able to reason about when a set of events is (or should be) complete. For example, consider the set of events involved in an e-commerce transaction, or financial trade.
These requirements for timely stream processing can be met by using event time timestamps that are recorded in the data stream, rather than using the clocks of the machines processing the data.
Stateful stream processing
Flink operations can be stateful. This means that how one event is handled can depend on the accumulated effect of all the events that came before it. State may be used for something simple, such as counting events per minute to display on a dashboard, or for something more complex, such as computing features for a fraud detection model.
A Flink application is run in parallel on a distributed cluster. The various parallel instances of a given operator will execute independently, in separate threads, and in general will be running on different machines.
The set of parallel instances of a stateful operator is effectively a sharded key-value store. Each parallel instance is responsible for handling events for a specific group of keys, and the state for those keys is kept locally.
The following diagram shows a job running with a parallelism of two across the first three operators in the job graph, terminating in a sink that has a parallelism of one. The third operator is stateful, and a fully-connected network shuffle is occurring between the second and third operators. This is being done to partition the stream by some key, so that all of the events that need to be processed together will be.

A Flink job running with a parallelism of two.
State is always accessed locally, which helps Flink applications achieve high throughput and low-latency.
State management
Fault tolerance via state snapshots
Flink is able to provide fault-tolerant, exactly-once semantics through a combination of state snapshots and stream replay. These snapshots capture the entire state of the distributed pipeline, recording offsets into the input queues as well as the state throughout the job graph that has resulted from having ingested the data up to that point. When a failure occurs, the sources are rewound, the state is restored, and processing is resumed. As depicted above, these state snapshots are captured asynchronously, without impeding the ongoing processing.
Table programs that run in streaming mode leverage all capabilities of Flink as a stateful stream processor.
In particular, a table program can be configured with a state backend and various checkpointing options for handling different requirements regarding state size and fault tolerance. It is possible to take a savepoint of a running Table API and SQL pipeline and to restore the application’s state at a later point in time.
State usage
Due to the declarative nature of Table API & SQL programs, it is not always obvious where and how much state is used within a pipeline. The planner decides whether state is necessary to compute a correct result. A pipeline is optimized to claim as little state as possible given the current set of optimizer rules.
Conceptually, source tables are never kept entirely in state. An implementer deals with logical tables, named dynamic tables. Their state requirements depend on the operations that are in use.
Queries such as SELECT ... FROM ... WHERE that consist only of field projections or filters are usually stateless pipelines. But operations like joins, aggregations, or deduplications require keeping intermediate results in a fault-tolerant storage for which Flink state abstractions are used.
Refer to the individual operator documentation for more details about how much state is required and how to limit a potentially ever-growing state size.
For example, a regular SQL join of two tables requires the operator to keep both input tables in state entirely. For correct SQL semantics, the runtime needs to assume that a match could occur at any point in time from both sides of the join. Flink provides optimized window and interval joins that aim to keep the state size small by exploiting the concept of watermarks.
Another example is the following query that computes the number of clicks per session.
SELECT sessionId, COUNT(*) FROM clicks GROUP BY sessionId;
The sessionId attribute is used as a grouping key and the continuous query maintains a count for each sessionId it observes. The sessionId attribute is evolving over time and sessionId values are only active until the session ends, i.e., for a limited period of time. However, the continuous query cannot know about this property of sessionId and expects that every sessionId value can occur at any point of time. It maintains a count for each observed sessionId value. Consequently, the total state size of the query is continuously growing as more and more sessionId values are observed.
Dataflow Model
Flink implements many techniques from the Dataflow Model. For a good introduction to event time and watermarks, see the following:
Blog post: Streaming 101 by Tyler Akidau